View Procedure
| Procedure Name | Type approval guidelines for radio and telecommunications terminal equipment | ||||||||||||||||||||||||||
|---|---|---|---|---|---|---|---|---|---|---|---|---|---|---|---|---|---|---|---|---|---|---|---|---|---|---|---|
| Description |
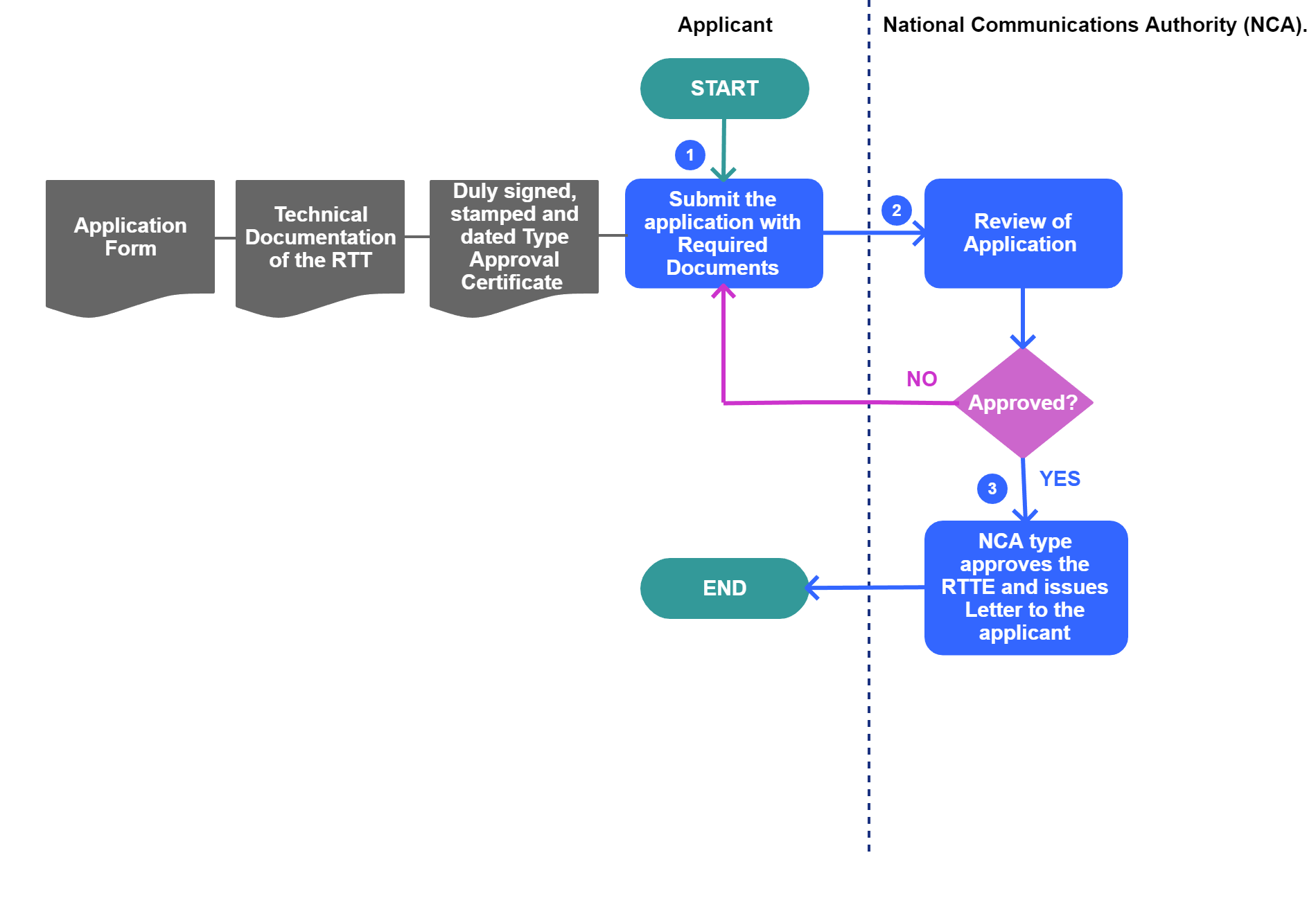
Required Documents
Process Steps
| ||||||||||||||||||||||||||
| Category | Procedure |
| Title | Description | Created Date | Updated Date | Issued By | ![]() |
|---|---|---|---|---|---|
| Type Aproval for radio and telecommunications terminal equipment Application Form | Any Organization/Individuals willing to Import or operate RADIO AND TELECOMMUNICATIONS TERMINAL EQUIPMENT in Somalia shall submit this to NCA | 23-04-2021 | 23-04-2021 |
| Name | Measure Type | Agency | Description | Comments | Legal Document | Validity To | Measure Class |
|---|---|---|---|---|---|---|---|
| Requirements to obtain Type approval guidelines for radio and telecommunications terminal equipment | Permit Requirement | Any potential trader who wants to export/import has to follow type approval requirements. The Type Approval Guidelines apply to all RTTEs imported to Somalia, whether for marketing or commercial purposes or for private use and apply to any Person that is the initial or first point of supply of the RTTE in Somalia. | Type Approval is defined as the process by which an RTTE is certified by the NCA to be used in Somalia. It involves verification of an RTTE to make sure it complies with the applicable international standards and essential requirements | Type Approval Guidelines For Radio and Telecommunication Terminal Equipment | 09-09-9999 | Good |

