View Procedure
| Procedure Name | Animal Health Certificate of Import |
| Description |
Required Documents
|
Name
|
Type of information
|
Note
|
|
Trader
|
-
Makes application for Health certificate
-
Presents cargo and cargo documents
-
Pays for Health Certificate
-
Receives Health Certificate
|
Documents necessary for the application
|
|
Commercial bank rep
|
-
Receives payment
-
Issues deposit slip
|
|
MoL Finance official
|
Verifies payment
|
|
Veterinarian
|
-
Inspects/verifies health condition of animals
-
Performs documentary check
-
Issues health Certificate
|
Process Steps
|
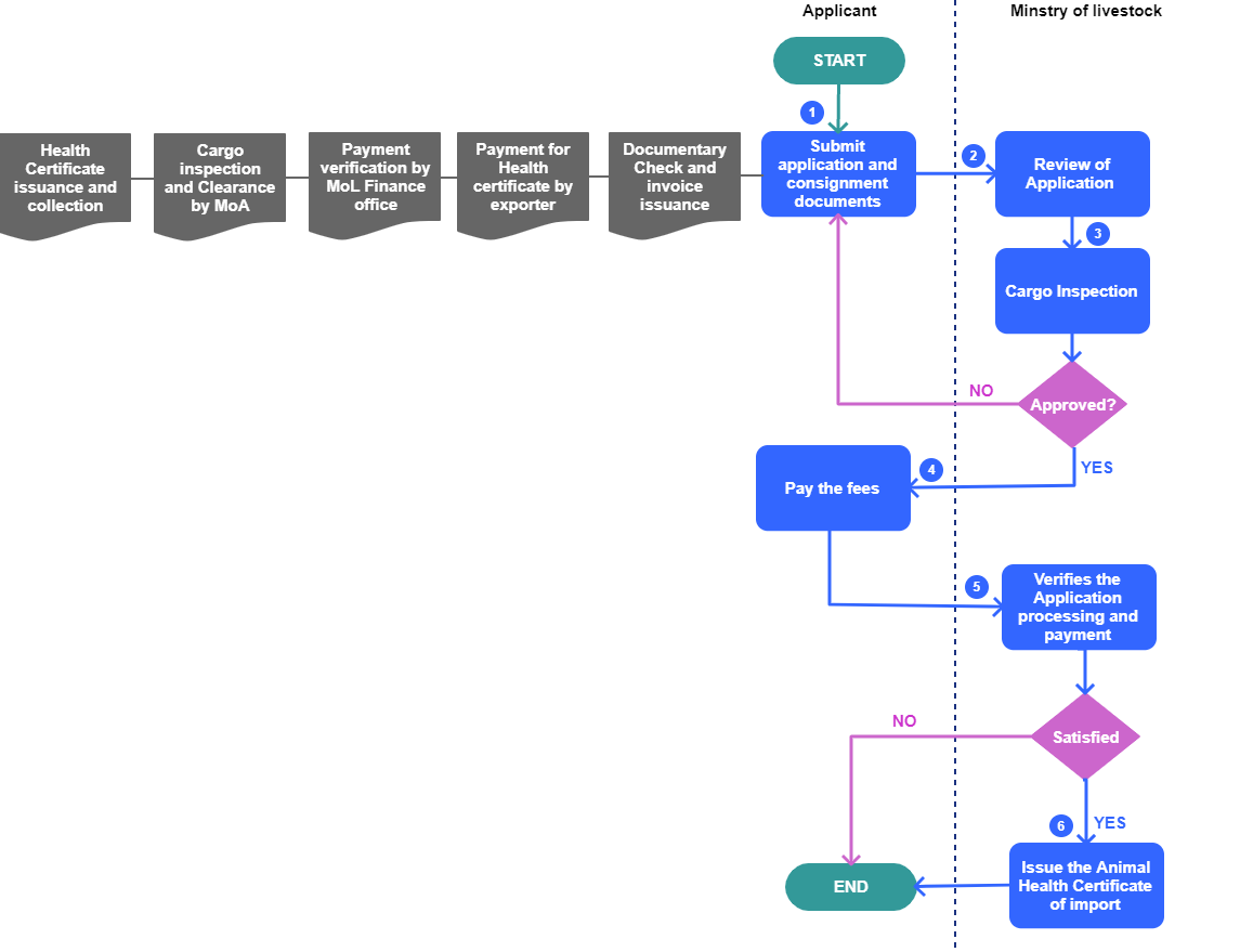
Step1
|
Trader submits application and consignment documents
-
Trader or their agent visits Ministry of Livestock (MoL) permit issuance office to submit application form and consignment documents;
|
|
Step2
|
Documentary Check and invoice issuance
-
Livestock officer performs a document verification and asses the cargo after which an invoice is issued to the exporter
|
|
Step3
|
Payment for Health certificate by exporter
-
Trader visits a commercial bank to make payment of $50 to the Ministry of Finance account.
-
Commercial bank issues trader with signed and stamped deposit slip
|
|
Step4
|
Payment verification by MoL Finance office
-
Trader presents the bank slip to MoL finance office for verification
-
MoL finance office representative conduct due diligence on the proof of payment and other consignment documents submitted by exporter
-
If the payment are verified and complete then trader is issued with a payment receipt.
-
If the payments are not verified or they are incomplete, exporter is instructed to make requisite payments
|
|
Step5
|
Cargo inspection and Clearance by MoA
-
MoL sends its officer to inspect the quality of agricultural consignment at the trader’s storage facility.
-
If the goods meet the requirements then they are cleared and trader proceed to permit issuance office to issues clearance
-
If the goods do not meet the requirements then the MoL declines to issue certificate
|
|
Step6
|
Health Certificate issuance and collection
-
Trader visits the MoL permit issuance office to collect the Health certificate.
|

|
| Category | Import |
The following form/s are used in this procedure
This procedure applies to the following measures
| Name | Measure Type | Agency | Description | Comments | Legal Document | Validity To | Measure Class |
| Requirements to obtain Animal health certificate-Import | Licensing Requirement | | Anyone expecting to import or export animals to Somalia must fulfill all the requirements required by the ministry of livestock. | Ministry of livestock plays a major role for the animal import and export | Veterinary Law | 09-09-9999 | Good |
12