View Procedure
| Procedure Name | Animal Health Certificate - Export |
| Description |
|
Category
|
Permit
|
|
Responsible Agency
|
Ministry of Livestock, Forestry and Range
Address: Warta-Nabadda Distrect, behind the Somali national theater
Phone: +2526-1-5500995
Email:
Official Website: http//:mlfr.gov.so
|
|
Legal base of the Procedure
|
Veterinary Law
|
|
Fee
|
$ 50
|
Required Documents
|
No
|
Type of Information
|
|
11
|
Application form
|
|
22
|
Form no-1
Animal healthy Certificate - Export
|
Process Steps
|
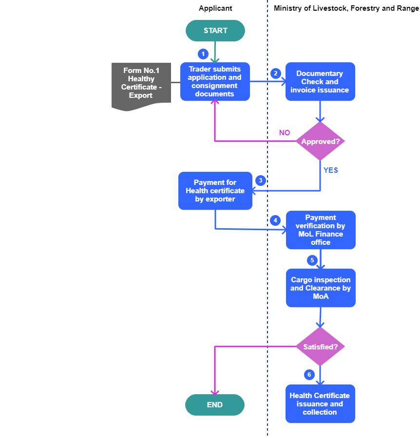
Step 1
|
Trader submits application and consignment documents
-
Trader or their agent visits Ministry of Livestock (MoL) permit issuance office to submit application form and consignment documents;
|
|
Step 2
|
Documentary Check and invoice issuance
-
Livestock officer performs a document verification and asses the cargo after which an invoice is issued to the exporter
|
|
Step 3
|
Payment for Health certificate by exporter
-
Trader visits a commercial bank to make payment of $50 to the Ministry of Finance account
-
Commercial bank issues trader with signed and stamped deposit slip
|
|
Step 4
|
Payment verification by MoL Finance office
-
Trader presents the bank slip to MoL finance office for verification
-
MoL finance office representative conduct due diligence on the proof of payment and other consignment documents submitted by exporter
-
If the payment are verified and complete then trader is issued with a payment receipt.
-
If the payments are not verified or they are incomplete, exporter is instructed to make requisite payments
|
|
Step 5
|
Cargo inspection and Clearance by MoA
-
MoL sends its officer to inspect the quality of agricultural consignment at the trader’s storage facility.
-
If the goods meet the requirements then they are cleared and trader proceed to permit issuance office to issues clearance
-
If the goods do not meet the requirements then the MoL declines to issue certificate
|
|
Step 6
|
Health Certificate issuance and collection
-
Trader visits the MoL permit issuance office to collect the Health certificate.
|

|
| Category | Procedure |
The following form/s are used in this procedure
This procedure applies to the following measures
| Name | Measure Type | Agency | Description | Comments | Legal Document | Validity To | Measure Class |
| Animal health certificate for export | Licensing Requirement | | Anyone expecting to import or export animals to Somalia must fulfill all the requirements required by the ministry of livestock | Ministry of livestock plays a major role for the animal import and export | Veterinary Law | 09-09-9999 | Good |
6